车刀前刀面形状及断屑槽
1)车刀前刀面形状及刃区参数的选择。由表可见,增大车刀前角有利于减小切削力,但会使切削刃强度减弱。因此,不能过分地增大前角,但通过合理选择车刀前刀面形状及刃区参数,就可以实现两者兼顾。如果在正前角的前刀面上磨出负倒棱,就可以增加切削刃强度,这在用脆性较大的刀具材料(硬质合金、陶瓷等)制作的车刀进行粗加工或断续切削时,对防止崩刃和提高刀具寿命有明显的效果。此外,倒棱还有利于改善散热条件。
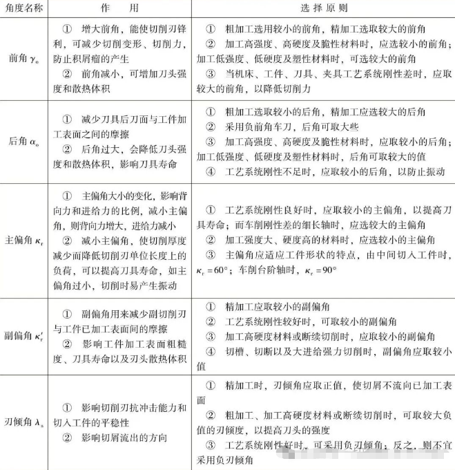
刀具几何角度的作用及选择原则

前刀面形状及切削刃区剖面参数列出了常用的前刀面形状及切削刃区剖面参数。由表可见,前刀面形状可分为平面形和曲面断屑形两大类,切削刃区剖面型式有倒棱型、锋刃型和钝圆切削刃型三种,组成了前刀面的多种结构形态。根据工件、刀具材料的性质和切削特点进行合理选择,有利于提高车刀的切削效率和刀具寿命。

前刀面上的倒棱与刀刃钝圆
a)倒棱型 b)锋刃型 c)钝圆型
前刀面形状及切削刃区剖面参数


① 锋刃是指刃磨前刀面和后刀面直接形成的切削刃,刃磨后自然形成一个切削刃钝圆半径rn。一般地,新磨好的高速钢车刀rn=12~15μm,硬质合金车刀rn=18~26μm。
2)断屑槽形状与尺寸的选择。车削塑性金属材料时,能否顺利断屑与排屑对生产与安全都有很大的影响。尤其在自动车床和自动线上,断屑往往成为要解决的一个关键问题。
在车刀的前刀面上磨出断屑槽,是车削加工中常用的断屑方法。它能使切屑在切削过程中,以螺旋状、发条状弯曲折断后排出。断屑槽的基本形状有三种,即直线圆弧形、直线形与圆弧形,其剖面形状及应用参见表内的插图。直线形、圆弧形硬质合金车刀断屑槽尺寸如表所示。
通常,工件材料的脆性越大,或弹性模量大时,断屑越容易;材料的断裂极限越小,越容易折断断屑越困难;切削速度越大,切削变形减小,断屑效果差;进给量增加,断屑容易;背吃刀量增大,断屑困难;车刀前角增大,切削变形减小,不利于断屑;主偏角增大,切削厚度增大,有利于断屑;负倒棱能增加切削变形,也有利于断屑;刀尖圆弧半径增大,则不利于断屑。
直线形硬质合金车刀断屑槽尺寸 (单位:mm)




